Key steps for business growth

In recent months, the daily lives of millions of people around the world have changed in ways no one would ever have thought possible. What many companies tend to underestimate is that the global consumer, its attitudes towards consumption and the resulting behaviors have already evolved at a great speed and the global pandemic we are experiencing is nothing but a catalyst for these changes.
“Buying a product is more often a ritualized behavior than a conscious decision.”
Martin Lindstrom
In this scenario it becomes vital for companies to rethink how they interact with their customers, understand what the consumer behaviors of their current or future customers are, anticipate possible future changes in behavior and influence those key behaviors that drive or drive the growth of corporate income.
Deeply rethink the way we interact
In fact, from the results of the Covid-19 Business Check, a survey promoted by Lenovys and involving 500 Italian entrepreneurs, CEOs and managers on the challenges, changes underway and actions that companies will be implementing soon, we need to rethink how we interact with our customers and the entire purchasing process:
- 57% of the sample states that they will have to deal with new customer needs and different purchasing habits
- 65% of the sample acknowledges that they need to define new ways of iterating with customers
- 46% of the sample need to review sales channels as they are not consistent with new needs and therefore understand and focus on iterations with their customers.

To drive business growth in increasingly uncertain and changing economic ecosystems, companies must embark on a path that leads them to understand how they interact with their customers, their purchasing process and to identify and activate key behaviors that enable customers to purchase their products or services, and, as a result, implement targeted actions to increase the likelihood in the time frequency of these behaviors.
In this perspective, the economic and social situation caused by COVID-19 represents an opportunity not to be missed: at this time, in fact, companies and their customers are more open to experiment with new ways of interaction and new purchasing processes than in the past.
This route consists of four main steps:
- Design the purchasing process and identify key customer behaviors
- Segment the market and prioritize the segments of customers most likely to act on key behaviors identified
- Identify, for each segment, the barriers and drivers that underline the execution of key behaviors and define a value proposition that brings customers and executes those behaviors
- Activate the market through targeted actions for previously prioritized market segments
In this article we will delve into the first two steps of the method that will help us focus on how our customers buy, what their key behaviors are in the process and how to segment the market based on these behaviors.
Understanding the buying process to understand behaviors
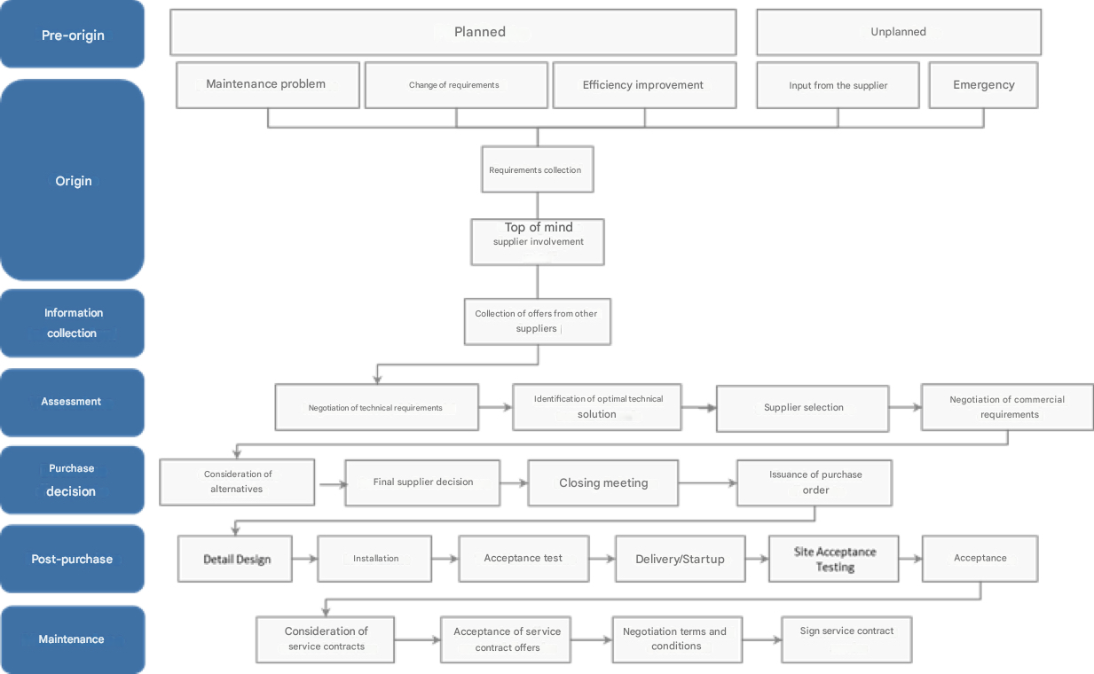
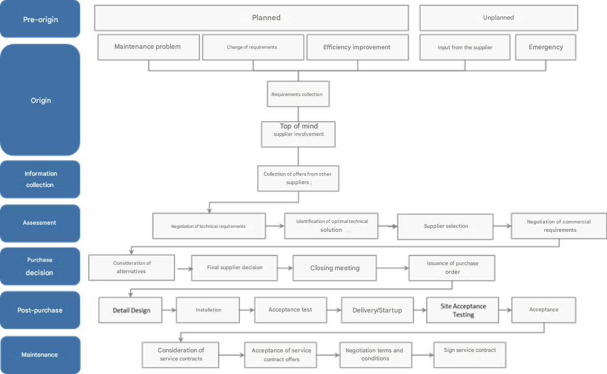
The purchase process is an articulation of customer behaviors that occur before, during and after the decision to buy and use a product, revealing business growth opportunities. Showing where in the purchasing process potentially most enabling steps for business growth to intervene and which key customer behaviors modify or strengthen to maximize growth, The purchasing process is a very powerful tool to help companies identify and prioritize current buying behavior and think about future changes in the market.
In fact, “buying” the product as such is just one of many behaviors and iterations that customers experience throughout the process and focusing only on this excludes several potential growth opportunities.
In detail, the tool used in Lenovys is called Value Lifecycle Map (familiar to those who have attended the Executive Master Impact Innovation) and must:
- Map customer behaviors in the end-to-end purchase, usage and post-use experience
- Reveal the unmet needs and critical points of the current customer experience and, as a result, the opportunities to differentiate and reshape the customer experience
- Inform decisions about how to configure products, channels and customer experience

Once the Value Lifecycle Map is drawn, it is necessary to identify key customer behaviors that the company intends to influence and that will have a major impact on the final act of purchase. These behaviors will differ depending on the context – B2B or B2C – and the specific market in which the company operates: for example, for a manufacturer of industrial application machinery, a key behavior to influence could be action, by the purchasing department of the customer company, to be contacted before sending the offer package. For a wine producer, the action of seeing, evaluating the product and selling price in the GDO channel by the end customer, intuitively, could be the key behavior that drives his buying action.
Segments and prioritizes the market
The aim of this step is to identify the potentially most relevant opportunities for the company and address them to customers with specific product/service offers and related messages. Good market segmentation:
- Outlines market opportunities in segments that are expected to have significant differences in customer behavior and needs;
- Orients innovation possibilities and market activation strategy around the needs and expectations of a targeted set of customers and users;
- Helps establish priorities and market opportunities to increase business income growth.
The different segments should be dimensioned quantitatively in terms of economic size and prioritized according to their attractiveness to the company and the ability of the company to compete in that segment in relation to competitors.
When selecting the variables that will form the different segments, it is very important that these are actionable, that is observable and measurable, and significant, that is, they can describe differences in key behaviors identified through the Value Lifecycle Map and customer needs.
In the above exemplification, the specific market for a pharmaceutical product has been segmented according to the patient’s clinical situation and the physician’s attitude towards prescribing medicines.

Through segmentation we can understand the key behaviors identified in the first step and the differences of behavior within the different segments that make up it and it is very important that the business function recognizes the different segments and is able to operate the actions to be defined in the next steps.
In this first part we have seen that understanding the purchasing process of our customers, Identify the key behaviors we want to influence and segment the market based on these behaviors provides the basis for developing and implementing a solid revenue growth strategy for each company. In the second part we will discover how, based on the market segments that we have prioritized, develop a differentiating value proposal and activate the market to generate new demand.
Articolo a cura di:

Riccardo Siciliani
former Manager Lenovys
He is a Manager in the Delivery Unit Strategy & Innovation at Lenovys, and manages projects related to the definition and implementation of corporate strategies, the innovation systems and application of Lean Product and Process Development principles with clients operating in the manufacturing, food & beverage and financial services sectors.
Read more
Prossimi eventi
